TAG:MoE架构
腾讯发布混元3.0大模型,编程能力大幅提升
腾讯近日推出新一代AI大模型混元3.0(Hy3),核心编程能力实现飞跃,在SWE-Bench测试中性能提升超40%。该模型采用MoE架构,具备262K长上下文处理能力及高效推理速度,性能逼近国内顶尖水平。混元3.0的发布标志着腾讯在AI研发上的重大突破,为开发者提供了更强力的工具,进一步加剧了大模型市场的竞争。
国产大模型Qwen3.6-35B-A3B正式开源,聚焦高效率与多模态思考能力提升
国产大模型Qwen3.6-35B-A3B正式开源,该模型采用创新的MoE架构,实现350亿总参数下仅需激活30亿参数的极致推理效率。其在编程、Agent任务及多模态思考方面表现优异,尤其在空间分析和复杂逻辑处理上极具优势,且已深度兼容主流Agent框架,是开发者本地部署高性能AI底座的理想选择。
腾讯混元2.0内测启动,406B参数号称推理性能国内领先
腾讯发布新一代自研大模型混元2.0,总参数达406B,采用MoE架构提升推理速度,在数学、代码等复杂任务上表现突出,支持256K长上下文窗口。模型已在腾讯云API及元宝、ima等应用灰度上线,并计划于2026年开源,推动国产大模型生态发展。
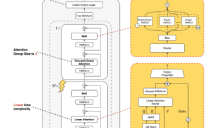
蚂蚁百灵大模型团队开源Ring-flash-linear-2.0-128K,混合注意力+MoE架构重塑长文本编程效率
蚂蚁百灵大模型团队开源Ring-flash-linear-2.0-128K,采用混合线性注意力机制和MoE稀疏架构,仅激活6.1B参数即可媲美40B密集模型性能。该模型原生支持128K上下文窗口,可扩展至512K,在代码生成和长文本编程任务中实现SOTA表现,推理速度提升3倍以上,为开发者提供高效AI编程解决方案。
美股三大指数震荡整理,芯片股走高,光通信板块大涨
2026-05-11
0 浏览
多空胶着恒指震荡整理,AI景气外溢主导行情波动
2026-05-11
0 浏览
宠物AI公司PurrPurr获阿尔法公社投资 首年GMV目标5000万
2026-05-11
0 浏览
隆源股份业绩说明会回应今年新能源汽车零部件领域新客户洽谈中
2026-05-11
0 浏览
中国品牌市占率达75%,4月我国汽车销量约252.6万辆,新能源汽车出口贡献度近五成
2026-05-11
0 浏览
4月汽车出口增长51% 国内零售下跌超20%
2026-05-11
0 浏览
4月全国新能源汽车渗透率历史首次突破60%,燃油车零售同比暴跌37%
2026-05-11
0 浏览
港股复盘:强势翻红 芯片概念股冲高回落 短期风险需警惕
2026-05-11
0 浏览
申昊科技拟设具身智能子公司 加码人形机器人业务
2026-05-11
0 浏览