TAG:MoE
阿里黑科技炸场!0.6B 小模型“魔改”成 17B MoE,激活参数仅 5%,CPU 直接跑 30token/s!
本文介绍阿里国际数字商业团队推出的Marco-Mini-Instruct MoE模型,该模型通过Upcycling技术由0.6B小模型升级为17B总参数规模,激活参数仅5%,CPU上可实现30token/s的推理速度,性能超越4B级Dense模型,为行业提供了低成本、高效率的MoE炼制新路径,大幅降低中小团队落地MoE的门槛。
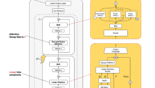
蚂蚁开源Ring-flash-linear-2.0-128K模型,混合注意力与MoE架构提升长文本编程效率
在AI大模型竞争白热化的当下,高效推理与长上下文处理已成为开发者痛点。近日,蚂蚁集团旗下百灵大模型团队正式开源Ring-flash-linear-2.0-128K,一款专为超长文本编程设计的创新模型。
AI算力的“B计划”:当AMD与IBM联手,用1024张MI300X,炼出了第一个“非NVIDIA”大模型
AMD携手IBM与Zyphra发布全球首个纯AMD硬件训练的大模型ZAYA1,采用MoE架构预训练14T tokens,性能与Qwen3系列持平。ZAYA1创新性采用CCA注意力机制和线性路由MoE,在数学推理等STEM领域表现优异,验证了AMD MI300X+ROCm在大规模模型训练中的可行性。
AI振兴网络视听每一帧,但人仍是不可替代的灵魂
2026-04-15
0 浏览
中国工程院院士郑纬民:从模型服务走向词元服务,是智能体时代对基础设施的必然要求
2026-04-15
0 浏览
微软接手OpenAI挪威星际之门项目 加码AI算力布局
2026-04-15
0 浏览
让AI帮忙买保险结果付款给了陌生人?每经记者亲测:通用AI和保险AI用谁买保险更靠谱
2026-04-15
0 浏览
爱奇艺创始人、首席执行官龚宇:期待AI生成的高品质影视作品
2026-04-15
0 浏览
激进投资者施压叠加AI效率提升 Snap启动16%裁员计划 股价盘前大涨11%
2026-04-15
0 浏览
地平线副总裁吕鹏:物理AI时代需打造超级平台,舱驾融合是智能电动2026发展方向
2026-04-15
0 浏览
加纳驻华大使携手APUS签署战略合作,启动KOJO BONSU GEN Z AI CLUB
2026-04-15
0 浏览
AI时代背景下初高中学习:真人老师与AI工具谁更能提升学习效果
2026-04-15
0 浏览
佰维存储Q1净利28.99亿元实现扭亏为盈 AI端侧存储收入增近5倍
2026-04-15
0 浏览