TAG:二次开发
春节租机器人拜年引热议
文章探讨了人形机器人在春节等节庆场景中的租赁市场现状与发展趋势。随着机器人技术的进步,从年会表演到春晚亮相,其应用场景不断拓展,但市场竞争加剧导致租金价格趋于平稳。行业期待通过大型活动如春晚再次引爆需求,同时二次开发服务成为租赁商竞争力的关键。
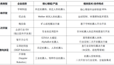
机器人本体厂商与二次开发的终局之争:谁该抓住最后一公里?
文章探讨机器人产业中本体厂商与二次开发服务商的发展路径选择。分析了专注本体开发、纯二次开发和双轮驱动三种模式的特点与案例,揭示了在硬件同质化竞争加剧的背景下,企业如何通过技术积累或应用创新构建核心竞争力。文章为机器人企业战略决策提供了有价值的参考框架。
AI振兴网络视听每一帧,但人仍是不可替代的灵魂
2026-04-15
0 浏览
中国工程院院士郑纬民:从模型服务走向词元服务,是智能体时代对基础设施的必然要求
2026-04-15
0 浏览
微软接手OpenAI挪威星际之门项目 加码AI算力布局
2026-04-15
0 浏览
让AI帮忙买保险结果付款给了陌生人?每经记者亲测:通用AI和保险AI用谁买保险更靠谱
2026-04-15
0 浏览
爱奇艺创始人、首席执行官龚宇:期待AI生成的高品质影视作品
2026-04-15
0 浏览
激进投资者施压叠加AI效率提升 Snap启动16%裁员计划 股价盘前大涨11%
2026-04-15
0 浏览
地平线副总裁吕鹏:物理AI时代需打造超级平台,舱驾融合是智能电动2026发展方向
2026-04-15
0 浏览
加纳驻华大使携手APUS签署战略合作,启动KOJO BONSU GEN Z AI CLUB
2026-04-15
0 浏览
AI时代背景下初高中学习:真人老师与AI工具谁更能提升学习效果
2026-04-15
0 浏览
佰维存储Q1净利28.99亿元实现扭亏为盈 AI端侧存储收入增近5倍
2026-04-15
0 浏览